首页
视界
风俗
news
特产
知道
我们
关于八闽
排行榜
点赞排行
免责声明
友情链接
所有标签
返回八闽之家官网
搜索
您还未登录
登录后即可体验更多功能
立即登录
个人主页
我的收藏
白天
黑夜
全部
文旅
旅游攻略
文脉
乡村振兴
红色八闽
养殖
妈祖
黄花鱼
台湾省
厦门特产
三明特产
茶叶
非遗
宁德特产
少数民族
风景
八闽之家
>
视界
( Page 26 )
共 570 篇文章
让136座侨厝“活”起来
东大村历经百年岁月依旧芳颜不改的老侨厝 姚为祺故居被修缮作为“廉善传家”侨乡家风家训馆。 东大村,这个历经百年风雨的小村落,依然保持着它那迷人的风貌与独特的文化魅力。姚为祺故居,作为东大村最早的华侨私人住宅,经过精心修缮,现已被改造...
2024-09-23
1120
0
坤师
东大村
50
跟着“桃花坞”一起探索海滨城市——霞浦~
《五十公里桃花坞4》看了嘛?5.18已经开播了,看完先导片和已经更新的第一期超前集结,还是熟悉的坞民熟悉的配方,一如既往的搞笑和治愈! 除此之外,眼尖的小飞君还发现了此前播出的《桃花坞出游季》里徐志胜和周雨彤去的地方,还有此次《桃花坞4》的...
2024-09-23
2097
1
坤师
东壁村
福建最新人事消息
9月20日,十三届福建省政协常委会第九次会议在榕闭幕,会议审议通过了有关人事事项。 政协第十三届福建省委员会 不再担任常务委员、委员名单 (2024年9月20日政协第十三届福建省委员会常务委员会第九次会议通过) 一、不再担任常务委员、委员名...
2024-09-23
1875
1
坤师
平潭
4
多元解纷的八闽“风味”
多元解纷的八闽“风味”——福建省法治乡村建设观察 福建省厦门市同安区莲花镇军营村,这句家喻户晓的闽南俗语,成为不久前顺利调解一起村民赡养纠纷的关键。“有果子吃是因为有树在。做儿女的,也要懂得感恩父母。”军营村党支部书记高泉伟告诉记者,如今在...
2024-09-23
2178
1
坤师
八闽大地
今日八闽要闻
今日福建要闻: 福建省2024年“中国农民丰收节”主会场活动在邵武举行 梗概:9月22日,正值农历秋分,福建省2024年“中国农民丰收节”主会场活动在邵武市和平镇举行。活动以“学用‘千万工程’ 礼赞丰收中国”为主题,通过一系列趣味赛事、联欢...
2024-09-23
1874
3
坤师
邵武
4
红色记忆的传承与保护:秀芦村的革命文化遗产
近年来,我省充分发挥丰富的党史事件、红色资源和革命先辈的优势,实施革命文物保护项目,有效保护和挖掘红色文化遗产,丰富了红色文化内涵,实现了红色基因的传承。 最近,记者在漳州市平和县芦溪镇秀芦村发现,小芦溪点编旧址已被评为省级文物保护单位,南...
2024-09-23
1455
0
坤师
平和
红色八闽:荣耀八闽门户的历史与文化的无尽传承!
八闽,作为福建省的传统称谓,不仅承载着丰富的历史文化,更是红色文化的重要发源地。八闽的历史背景、红色文化的形成与传承、八闽门户的独特性,以及八闽新闻在传播红色文化中的作用,构成了这片土地的精神内核。本文将深入探讨这些方面,展现红色八闽的独特...
2024-09-23
3162
7
坤师
八闽大地
4
重振八闽甘蔗梦:福建省的产业复兴之路
甘蔗,作为全球最重要的糖料作物之一,承载着丰富的经济和文化价值。福建省曾是全国著名的甘蔗产区,蔗田与糖厂星罗棋布,甘蔗的甜蜜不仅连接了农业与轻工业,也深深融入了福建人的集体记忆。然而,自20世纪90年代起,随着产业结构的调整,甘蔗产业的重心...
2024-09-23
3935
3
坤师
台风
2024年中秋假期宁德市文旅市场表现亮眼:游客接待与消费双增长
具八闽之家小编了解到: 在2024年中秋假期,宁德市的文旅市场表现出色,呈现出以下主要数据: 游客接待情况: 假期内,宁德市共接待游客149.24万人次,同比2019年增长82.56%。 旅游消费: 旅游消费总额达到10.43亿元,同比20...
2024-09-21
3302
4
坤师
中秋假期
福建中秋假期文旅市场火热,游客体验传统文化新风潮
中秋假期,福建省的文旅市场依然火热,接待游客达686.15万人次,旅游消费总额达到51.96亿元。福建的山海月色、中秋民俗以及基于地方文化的新兴业态,共同掀起了一股以传统文化体验为核心的“新中式”旅游热潮。 提到中秋,自然离不开明亮的月亮。...
2024-09-21
1173
1
坤师
中秋假期
“拾光计划”助力霞浦县青少年,捐赠照明设施改善学习环境
9月19日,由壹基金与爱心企业联合发起的公益行动“拾光计划”在福建霞浦县成功落地,捐赠仪式在长春镇吕峡小学、长春镇高罗小学和下浒镇石湖小学举行,为这三所学校提供了价值10万元的照明设施。 “拾光计划”专注于青少年群体,旨在普及健康光源,陪伴...
2024-09-21
1464
0
坤师
下浒镇
乡村振兴在行动丨从散户经营到产业组团 闽东山村“联”出振兴新路子
新华网福州9月19日电(刘丰)“乡村振兴是个大工程,不是一个村振兴就可以了,要跳出芹溪看芹溪,大家好才是真的好。”陈建福是福建省委政法委派驻周宁县李墩镇芹溪村第一书记,今年6月底,他结束了三年驻村工作任期。如何做到“大家好”?驻村之初,陈建...
2024-09-21
1045
1
坤师
合作社
18个!福建全域生态旅游小镇名单出炉
日前 福建省文化和旅游厅发布了 关于公布2024年福建省 “全域生态旅游小镇”名单的通知 18个镇(乡)入选 点击查看通知原文 具体名单如下 ↓↓↓ 2024年福建省“全域生态旅游小镇”名单 1.南平市武夷山市五夫镇 2.宁德市屏南县熙岭乡...
2024-09-20
1187
1
坤师
三明
八闽之家通八闽
“八闽之家通八闽”这一表述,深刻地蕴含了福建地域文化的精髓与情感纽带,它不仅仅是对福建地理范畴的简洁概括,更是通过八闽之家的信息聚合平台,为我们打开了一扇快速、全面了解福建的窗口。 福建,这片被誉为“八闽”的土地,拥有丰富的历史文化底蕴和独...
2024-09-20
1075
1
坤师
八闽大地
湄洲岛文旅盛景:2024年农历八月游客量突破200万,八闽大地上的璀璨明珠
游客在妈祖影视城体验台湾丰年祭习俗。 郭荔回 摄 📸 夜幕下的妈祖影视城,八闽文脉的璀璨展现 当夜幕降临,湄洲岛的妈祖影视城在灯光的映照下更显神秘与庄重。作为八闽大地上的一颗璀璨明珠,湄洲岛不仅承载着妈祖文化的深厚底蕴,更是八闽文脉的重要传...
2024-09-19
947
0
坤师
八闽大地
7
有福之地八闽之家
在浩瀚的华夏大地上,有一片被誉为“有福之地”的神奇土地,那就是福建省,一个承载着悠久历史、璀璨文化与绝美风光的省份。在这片土地上,山与海交织出一幅幅动人的画卷,古老与现代在这里和谐共生,共同编织着八闽之家的独特魅力。让我们通过“www.ch...
2024-09-18
2067
6
坤师
八闽大地
八闽大地、山海粮仓
福建,这片被誉为“八闽大地”的东南沿海热土,自古以来便以其独特的山海资源孕育了丰富多样的物产与文化,成为了名副其实的“山海粮仓”。在这片神奇的土地上,山海相依,资源互补,共同编织出一幅幅绚丽多彩的画卷,让福建的特产与文化名扬四海。 山之馈赠...
2024-09-18
1182
1
坤师
八闽大地
福建省各地热热闹闹迎中秋——闽韵悠扬月色共赏
原标题:福建省各地热热闹闹迎中秋——闽韵悠扬月色共赏 入夜,漳州古城游人如织。 (福建日报记者 郭斌 文/图)“听他言吓得我浑身是汗,十五载到今日才吐真言;原来是杨家将把名姓改换……”14日晚,在福州凤凰剧院,第二十五届戏剧梅花奖获得者...
2024-09-15
1168
0
坤师
中秋假期
福建省防指解除防台风应急响应
本文转自【海峡都市报闽南新闻】; 据“福建应急管理”微信公众号消息,根据《福建省防汛抗旱防台风应急预案》,省防指决定于9月15日11时终止防台风应急响应。 今年第13号台风“贝碧嘉”今天8时距离上海市东偏南方向约580公里(北纬29.6度、...
2024-09-15
919
0
坤师
台风
14
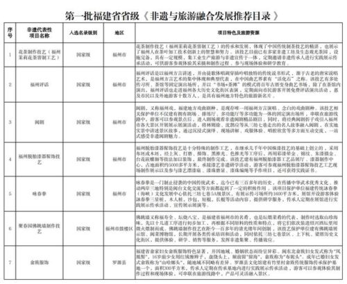
84个非遗代表性项目入选!福建省级推荐目录公布
近日,福建省文旅厅遴选一批当地民众认可、地域特色鲜明的非遗代表性项目,确定了第一批省级非遗与旅游融合发展推荐目录,包括84项非遗代表性项目,涵盖民间文学、传统戏剧、传统技艺等各大类别。 一起来具体目录 有你家乡的吗↓
2024-09-15
969
1
坤师
文旅
8
【安全提示】平安过节!这份中秋假期安全提示,请查收
中秋假期即将到来 旅游进入旺季 人员出行大量增加 加之天气多变 各类安全风险上升 平安过节 这份中秋假期安全提示 请查收! ↓↓↓ 原标题:《【安全提示】平安过节!这份中秋假期安全提示,请查收》
2024-09-15
1255
2
坤师
中秋假期
上一页
25
26
27
下一页
最后
26/28
账号登录
用户名/邮箱
密码
账号注册
/
微信登录
忘记密码
登录
用户协议
|
隐私政策
我已阅读并同意
微信扫码登录
账号登录
用户协议
|
隐私政策
账号注册
用户名
邮箱
密码
确认密码
账号登录
/
微信登录
注册
用户协议
|
隐私政策
我已阅读并同意
找回密码
获取密码重置邮件
搜索
热搜榜
搜索
黄花鱼
霞浦
头水紫菜
海带
旅游
福州
厦门
连江
锅边糊
茶叶
铁观音
武夷山
永安
三沙
永安
美食
妈祖
近期热门
热
“两山”共“建”造“福”地——来自八闽大地的绿色发展观察
3191八闽客在看
福鼎白茶
4625八闽客在看
永春芦柑
3689八闽客在看
白芽奇兰茶
4898八闽客在看
安溪铁观音
3374八闽客在看